欢迎来到佛山市公路学会官方网站
会员登录
|
证书查询
佛山市公路学会
FoShan City Highway Society
0757-66862021
首页
学会概况
学会简介
学会章程
学会领导
组织机构
会费规定
党建专栏
新闻动态
学会新闻
行业新闻
通知公告
科技服务
技术交流
技术咨询
科技奖励
教育培训
专题培训
科普教育
专家管理
专家入库
活动系统
会员服务
资源共享
入会须知
申请入会
有问有答
会员单位
证书查询
联系我们
首页
学会概况
学会简介
学会章程
学会领导
组织机构
会费规定
党建专栏
新闻动态
学会新闻
行业新闻
通知公告
科技服务
技术交流
技术咨询
科技奖励
教育培训
专题培训
科普教育
专家管理
专家入库
活动系统
会员服务
资源共享
入会须知
申请入会
有问有答
会员单位
证书查询
联系我们
通知公告
首页
>
通知公告
2024-04-22 15:14:56
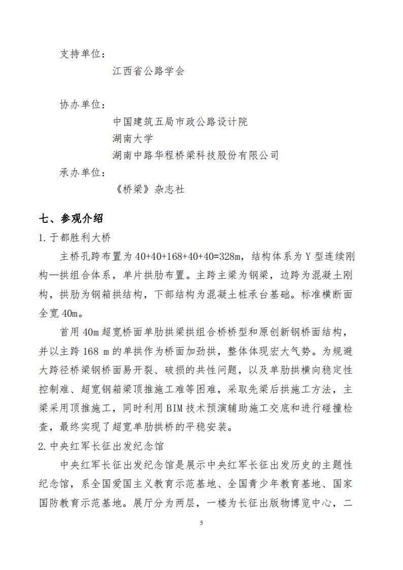
转发|关于召开“正交异性钢桥面板及组合桥面结构学术研讨会暨江西于都胜利大桥考察活动”的通知
类别:通知公告
文号:
上一篇:
转发|关于征集2024年“五省一市二区交通科技论坛论文”的通知
下一篇:
转发|中国公路学会关于开展2024年度“最受欢迎的公路科普作品”申报工作的通知
返 回
推荐更多
转发|广东省公路学会关于表彰第四届“广东省优秀公路工程师”的决定
2023-09-25
关于举办2021年现场技术观摩交流会暨学会第九届第四次理事会会议的通知
我会拟于2021年10月28日举办2021年现场技术观摩交流会暨第九届第四次理事会会议,现将有关事项通知如下
2021-10-15
佛山市公路学会关于征集会员单位宣传推介资料的通知
学会官网即将上线运行,为充分发挥学会推广渠道的作用,给学会会员单位提供更为优质的服务,学会拟通过官网进行会员单位推介,现就有关事项通知如下
2023-06-16
关于开展首届“佛山市公路学会十佳工程师”推荐评选活动的通知
为了激励和表彰佛山市优秀公路工程技术人员,激发他们的积极性和创造性,推动我市公路交通科技的进步和创新,依照《佛山市公路学会十佳工程师评选办法》,经研究决定开展首届“佛山市公路学会十佳工程师”推荐评选活动。
2022-08-26
佛山市公路学会关于征集2022年度优秀科技论文的通知
为进一步推动公路交通建设发展,加强交流,发挥学会的引领带动作用,展示学会广大科技工作者在科技创新方面的最新成就,经研究决定,举行学会2022年度优秀学术论文征集活动。请单位会员召集人负责通知本单位员工踊跃参加。
2022-09-29
关于举办2023年现场技术观摩交流会的通知
我会拟于2023年12月7日举办2023年现场技术观摩交流会,现将有关事项通知如下:
2023-11-28
关于征集2023年度优秀技术论文的通知
为进一步推动公路交通建设发展,加强交流,发挥学会的引领带动作用,展示学会广大科技工作者在科技创新方面的最新成就,经研究决定,举行学会2023年度优秀学术论文征集活动。请单位会员召集人负责通知本单位员工踊跃参加。现将有关事项通知如下
2023-09-25
转发|关于召开“正交异性钢桥面板及组合桥面结构学术研讨会暨江西于都胜利大桥考察活动”的通知
2024-04-22
首页
关于学会
会员服务
申请入会
会员登录