关于举办2023年现场技术观摩交流会的通知
我会拟于2023年12月7日举办2023年现场技术观摩交流会,现将有关事项通知如下:
2023-11-28
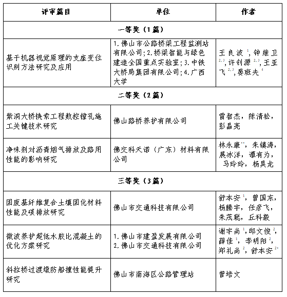
佛山市公路学会2025年度优秀论文征集评选工作已结束。经专家评审,共评选出一等奖1篇,二等奖2篇,三等奖3篇。现将拟获奖篇目予以公示,公示时间7天(2025年12月19日~2025年12月25日)。公示期间,如对评选结果有异议,可向市公路学会秘书处反映。
联系人:刘雄燕
联系电话:0757-66862021
电子邮箱:fsglxh2021@163.com
