欢迎来到佛山市公路学会官方网站
会员登录
|
证书查询
佛山市公路学会
FoShan City Highway Society
0757-66862021
首页
学会概况
学会简介
学会章程
学会领导
组织机构
会费规定
党建专栏
新闻动态
学会新闻
行业新闻
通知公告
科技服务
技术交流
技术咨询
科技奖励
教育培训
专题培训
科普教育
专家管理
专家入库
活动系统
会员服务
资源共享
入会须知
申请入会
有问有答
会员单位
证书查询
联系我们
首页
学会概况
学会简介
学会章程
学会领导
组织机构
会费规定
党建专栏
新闻动态
学会新闻
行业新闻
通知公告
科技服务
技术交流
技术咨询
科技奖励
教育培训
专题培训
科普教育
专家管理
专家入库
活动系统
会员服务
资源共享
入会须知
申请入会
有问有答
会员单位
证书查询
联系我们
通知公告
首页
>
通知公告
2024-07-09 09:06:03
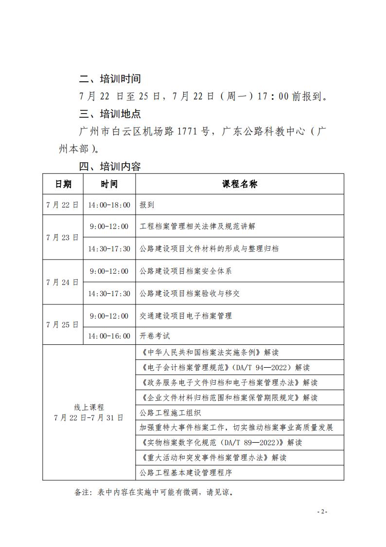
转发|关于举办2024年交通建设项目档案工作人员继续教育培训班的通知
类别:通知公告
文号:
上一篇:
转发|关于举办广东省公路边坡技术专题培训班的通知
下一篇:
佛山交通科技大讲堂(第五期)会议通知
返 回
推荐更多
佛山市公路学会关于印发《佛山市公路学会优秀公路工程师评选办法》的通知
现将《佛山市公路学会优秀公路工程师评选办法》印发给你们,自印发之日起施行。
2024-07-12
关于参加第五届粤港澳大湾区(广州)智慧交通产业博览会的通知
2025-04-24
佛山市公路学会关于印发《佛山市公路学会优秀论文评选办法》的通知
为了规范学会优秀论文评选工作,学会制定了《佛山市公路学会优秀论文评选办法》,并经学会九届四次理事会审议通过后施行了两年。现为了更好地服务会员,完善评选办法,对《佛山市公路学会优秀论文评选办法》进行了修订,并经学会九届十次理事会审议通过,现印发给你们,自印发之日施行。
2024-01-24
佛山市公路学会第二届“优秀公路工程师” 评选结果公示
根据《佛山市公路学会优秀公路工程师评选办法》和第二届评选工作安排,经选拔推荐、资格审查、专家评审,拟授予匡强、李猛、李拥军等10人“优秀公路工程师”荣誉称号。现将名单予以公示
2024-12-26
转发|关于召开“正交异性钢桥面板及组合桥面结构学术研讨会暨江西于都胜利大桥考察活动”的通知
2024-04-22
关于召开佛山市公路学会第九届第六次会员代表大会的通知
据《佛山市公路学会章程》有关规定和年度工作计划,经学会理事会研究,定于2025年7月4日(星期五)下午召开佛山市公路学会第九届第六次会员代表大会,现将会议有关事项通知如下
2025-06-13
关于参加粤港澳大湾区(广州)智慧交通产业博览会的通知
第四届“粤港澳大湾区(广州)智慧交通产业博览会”将于2024年8月23~25日在广州广交会展馆D区举办,展会主题为“汇聚新动能共建新生态”,本次学会将集中组织参加8月23日的参观及论坛。
2024-08-14
转发|关于举办2024年交通建设项目档案工作人员继续教育培训班的通知
转发广东省公路学会 广东公路科教中心有限公司《关于举办2024年交通建设项目档案工作人员继续教育培训班的通知》
2024-07-09
首页
关于学会
会员服务
申请入会
会员登录